English
Search
About Us
Message from the Executive Director
Overview of HRR
Structure of HRR
Overview of Asset Management Company
Structure of Asset Management Company
HRR's Strategy
Investment Policy
Investment Strategy
Portfolio
Portfolio Summary
Portfolio Map
Portfolio List
Financial Information
Financial Policy
Borrowings
Status of Interest-bearing Liabilities
Credit Ratings / Investment Corporation Bonds
Total Paid-in Capital / Major Unitholders
Investor Relations
Press Releases
IR Library
Financial Highlights
IR Calendar
Distribution
Analyst Coverage
Sustainability
Policy
Climate Change Initiatives
Environmental Initiatives
Social Initiatives
Governance
Participation in Supported Initiatives
External Sustainability Evaluation
Sustainable Finance
Sustainable Equity
Japanese
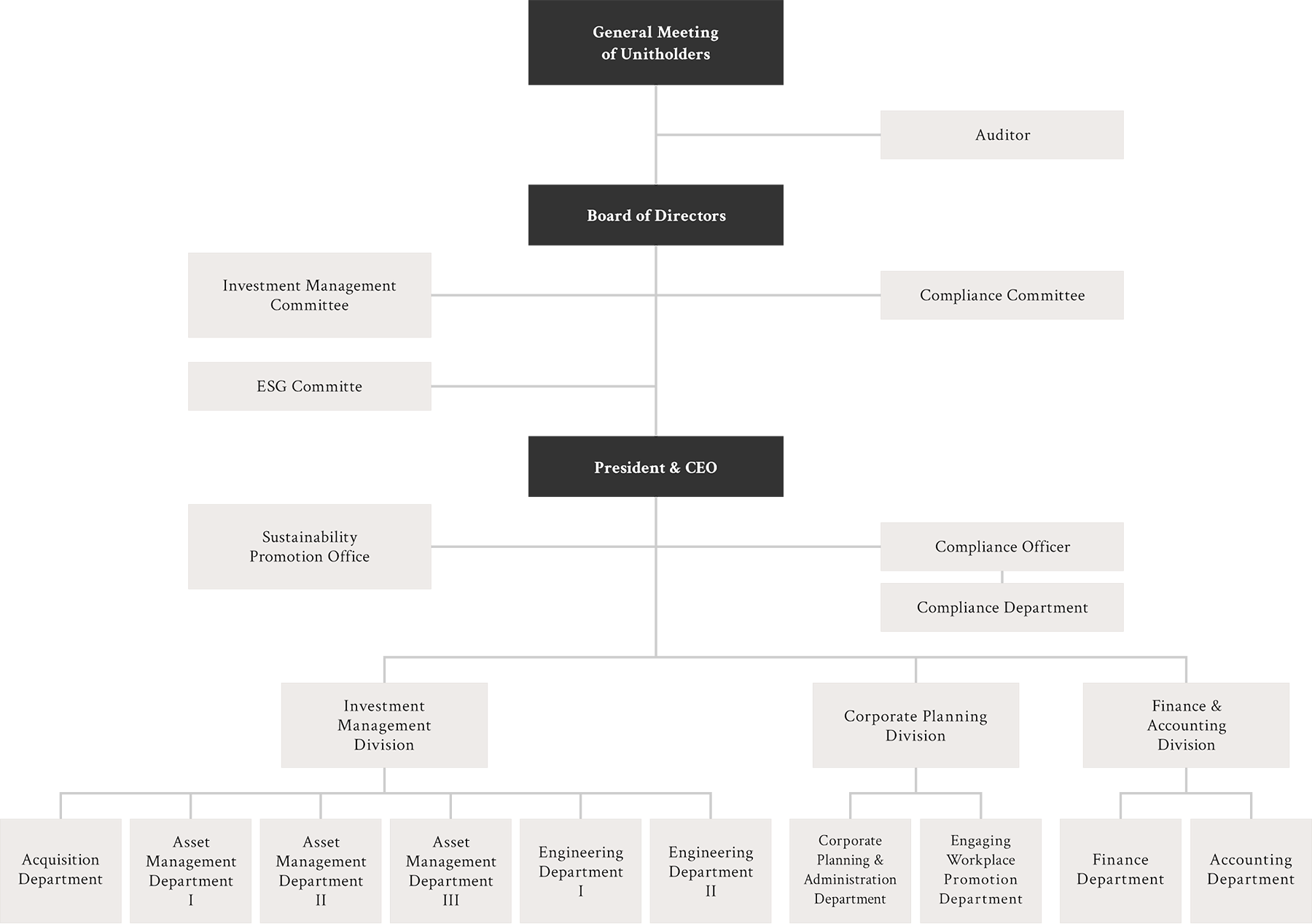
Structure of Asset Management Company
About Us
Message from the Executive Director
Overview of HRR
Structure of HRR
Overview of Asset Management Company
Structure of Asset Management Company
Hoshino Resorts REIT, Inc.
About Us
Structure of Asset Management Company
Structure of Asset Management Company
ZOOM IN